一、引言
低空物流是指借助无人机等航空器,于低空区域内进行货物运输的物流方式。作为低空经济的重要驱动之一,近年来低空物流规模呈现持续增长的趋势。2024年全球低空物流行业市场规模达145.7亿美元,中国市场规模达到300亿元。作为“无人机之都”的深圳在低空物流领域保持领跑状态,在政策、基建、产业链条、应用场景等多路径发力,为全国其他地区发展低空物流提供了重要借鉴。
二、深圳低空物流发展现状
为了解决无人机“用得好”与“管得稳”的平衡难题,深圳采用“政策创新+基建先行+产业聚合+场景深耕”的发展模式。深圳无人机产业链完整,聚集了超过2000家整机制造及相关企业,年产值突破1000亿元,工业无人机市场份额达到全球的40%1。2024年新开通94条物流无人机航线,累计达到250条,其中跨城航线5条;年配送架次超过77.6万次,载货无人机架次增长15%,规模处于全国首位2。
(一)政策创新——构建对无人机产业全链条政策支撑体系
一是谋划低空经济顶层设计。作为经济特区,深圳充分发挥独立立法权出台了《深圳市民用无人机管理暂行办法(征求意见稿)》等政策法规,从民用无人机管理、适航认证、通航协调等方面为无人机物流发展提供立法保障。深圳市通过设立专项资金、给予建设与运营补贴、贴息贷款等方式为无人机相关企业提供资金支持;对于新入驻各区低空产业园区的企业,提供租金补贴,吸引核心零部件企业落地生产。
二是制定标准体系框架推动低空物流规范化发展。2024年8月,深圳成立了全国首个地方级低空经济标准化技术委员会,同年12月发布了《深圳市低空经济标准体系建设指南1.0》,从基础与通用、制造与准入、低空飞行物理基础设施、信息基础设施、空域管理、低空协同运行与飞行服务保障、场景应用、配套与保障8个角度规划了深圳低空经济标准体系框架,为后续低空经济系统性发展提供了依据。
三是建立动态监管鼓励无人机新航线开通。深圳市、区出台相关政策鼓励开通短途运输新航线,对开通新航线的企业给予现金奖励。同时,深圳市不断完善空域管理机制,营造利于市场发展的低空飞行环境。对低空空域进行分级管理,适飞空域中微轻型无人机可免申请自由飞行,管制空域内需在飞行前进行申请,审批时效从5个工作日压缩至24小时。
四是建立跨区、跨境低空物流网络。深圳突破地域局限,积极探索低空飞行网络,目前已开通“深圳—中山”“深圳—珠海”“深圳—东莞”等跨区航线。另外,深圳深度参与粤港澳大湾区低空经济发展,美团、丰翼等深圳企业入选香港低空经济“监管沙盒”首批试点项目名单,为湾区无人机物流发展建立新锚点。

图片来源:根据公开资料整理,pg电子游戏下载绘制
图1 深圳低空经济标准体系框架
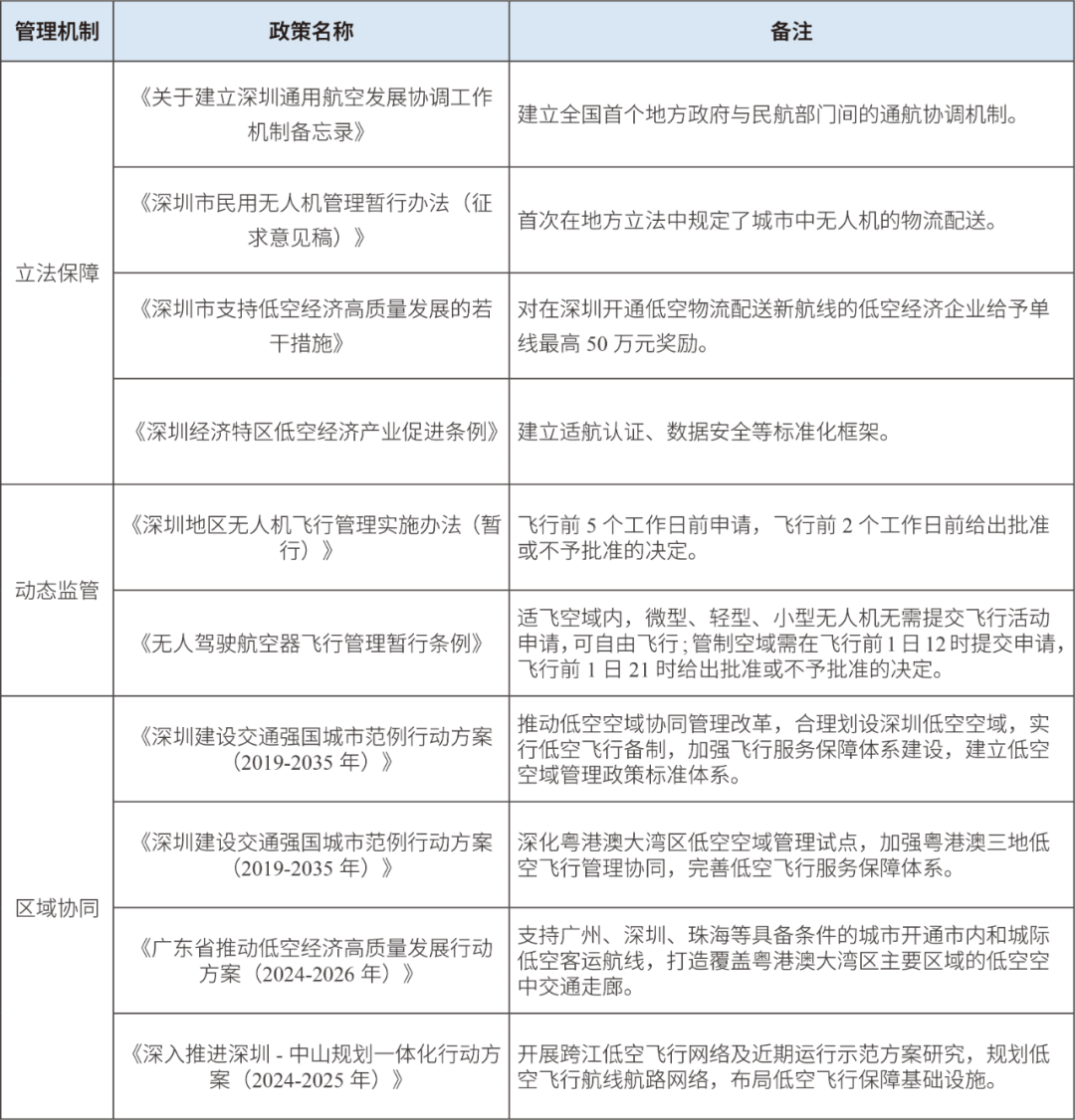
表1 深圳无人机相关政策

表格信息来源:pg电子游戏下载根据公开信息整理
表2 深圳各区资金方面政策

表格信息来源:pg电子游戏下载根据公开信息整理
(二)基建先行——搭建低空经济“四张网”
深圳起降点建设处于全国领先水平。推动建设全球首个市域级“5G+毫米波+卫星”空天地一体化的低空全覆盖安全网络,累计建成5G基站8万个、升级5G-A基站超2.3万个、新增通感基站67座,实现120米以下空域5G网络连续覆盖3。在起降点建设方面,深圳处于全国领先水平,目前已建成各类低空起降点483个,国内其余城市均为规划值;同时,提出公交场站转型计划,通过复用公交场站预留无人机起降坪实现“空陆协同”。到2026年,深圳预计建成1200个以上起降点,覆盖物流运输、城市治理服务等多个领域。
表3 深圳低空经济“四张网”

表格信息来源:pg电子游戏下载根据公开信息整理

图片来源:知乎低空经济专栏
图2 城市低空经济起降点密度
(注:低空经济起降点密度=起降点数/城市行政面积)
(三)产业聚合——产业链完整,无人机物流先发优势突出
深圳是我国无人机产业集聚度最高的地区,各区依托各自产业基础及优势差异化布局开展低空经济产业。光明区依托光明科学城在信息、生命及新材料方面的优势,发展无人机大模型训练、高性能芯片以及新型材料等,重点布局无人机制造领域。福田区成立全国首个“低空经济生态融合产业园”并依托“中国电子第一街”华强北打造“热带雨林”创新创业生态,落地全国首家全产业链无人机设备选品中心,聚集200多家物流企业,年交易额超2000亿元。南山区设立三个低空经济产业园,分别专注航空器维修等低空业态、产业链优势企业及无人机产品测验,同时不断开拓应用场景,在即时配送、快递运输及医疗运输等方面形成了常态化运营。盐田区及大鹏新区主要布局eVTOL产业,成立了全国第一个eVTOL产业园区,建设了全国首个融合空域运行示范基地。
表4 深圳无人机主要发展区域情况

表格信息来源:pg电子游戏下载根据公开信息整理

图片来源:根据公开资料整理,pg电子游戏下载绘制
图3 2025年深圳低空经济产业链情况
(四)场景深耕——拓展多元化应用场景,满足差异化需求
深圳市布局无人机航线,实现规模化无人机配送,形成日常餐食、快消等零售商品“3公里15分钟”空投圈,打通配送的“最后一公里”。同时,深圳依托当地优越的空域资源,不断开拓高价值应用场景,无人机广泛应用于医疗应急、城市巡查、应急救援等领域。美团无人机在福田口岸开通国内首条常态化运行航线,为往返港深的市民提供“空投”服务,配送时间最短可达10分钟;丰翼科技与深圳市血液中心达成合作,共建深圳市血液应急运输空中网络,累计完成运输血液4412公斤。
表5 深圳无人机物流应用场景

表格信息来源:pg电子游戏下载根据公开信息整理
专栏:低空物流领军者——丰翼科技
丰翼科技作为国内首家获得民用无人驾驶航空器运营合格证的企业,长期以来布局建设以深圳为中心,范围覆盖粤港澳大湾区主要城市的低空物流网络。2023年,丰翼科技在宝安区开通深圳市首批无人机急救运血航线,运送时长最快缩短至9分钟。2024年1月,丰翼无人机在深圳开通了首条黄金珠宝低空航线,实现单程12.6公里12分钟送达。截至目前,丰翼科技已经在深圳搭建了“宝安—龙华”空中运输网络,覆盖快递配送、同城急送、应急救援、医疗运输、生鲜冷链等场景,跨城运送方面实现了“小时级”配送时效。
三、深圳低空物流发展经验启示
(一)积极有为的政府是低空物流发展的制度基石
当前,无人机机型设计、适航认证、低空空域精细化管理、城市复杂环境安全运行、末端配送网络构建以及相关法规标准体系等方面,还处于进一步验证和完善阶段,需要政府积极提供政策支持。一是进行立项资助、贷款贴息等资金支持;二是推动空域分区域分层级动态管理,释放空域资源;三是打破城市间空域壁垒,规划并开通高需求、高价值的跨城无人机航线,与周边城市建立常态化、精细化的空域协同管理机制,释放低空空域资源,支撑无人机物流从城市末端支线向区域干线网络跃升。
(二)完善合理的基建是低空物流发展的硬件支撑
低空物流发展,需要进一步建设完善低空经济“四张网”。从基础设施建设新增方面,积极布局研发无人机监控与定位系统、智能低空融合系统等智能化系统,为低空物流网络建设提供有力保障。从基础设施建设转换方面,起降点、充电桩、监测站等基础设施,应更多地考虑在各地原有公共服务设施基础上进行功能转换或功能新增,保障低空物流发展需求的同时避免公共服务资源的浪费。
(三)特色鲜明的产业是低空物流发展的先天优势
低空物流产业链条较长——上游研发设计、中游整机制造、下游应用场景,全产业链发展需要大量的资金、人力投入,发展压力较大。因此,各地发展低空物流应充分考虑产业基础,依托当地的优势产业,聚焦不同环节,差异化发展低空物流,形成独具特色的低空物流产业集群。例如,北京可以依托北航、清华、中国科学院等顶尖科研机构,加强光电对抗、控制信息干扰等无人机反制技术研发,着力突破复杂环境区域内无人机侦测、识别、定位难题。
(四)多元创新的场景是低空物流发展的价值沃土
低空物流产业的落地需要应用场景来实现,因此需要不断开拓创新多元场景,充分发挥低空物流高效、便捷的优势。一方面,布局末端物流航线,打通“最后一公里”,真正实现餐饮、快消等零售商品“空投”到家;另一方面,积极拓展无人机在应急救援、医疗药品、城市巡查等方面的应用,利用无人机优势解决恶劣地形、城区拥堵道路难以快速运送应急物资等问题。鼓励无人机企业与传统公共交通部门合作,探索“轨道+无人机”配送模式,建立“空地一体”物流运输新体系。
四、总结
低空物流作为新质生产力的典型代表,正在深刻改变传统物流模式,未来发展潜力巨大。总结分析深圳无人机物流发展的成熟经验,剖析无人机物流发展的主要因素,对于形成可复制推广的无人机物流发展模式,助力我国无人机物流领域良性发展,进一步加快我国低空经济发展具有重要意义。
数据来源
1 深圳政府在线: https://www.sz.gov.cn/cn/xxgk/zfxxgj/zwdt/content/post_11479568.html
2 深圳政府在线:https://www.sz.gov.cn/cn/xxgk/zfxxgj/zwdt/content/post_11964163. html
3 深圳政府在线: https://www.sz.gov.cn/cn/xxgk/zfxxgj/zwdt/content/post_11964163.html
作者介绍
张 洁
咨询师
长期专注低空经济领域,深度参与低空经济产业态势研究。
于丽芳
高级经济师、咨询工程师(投资)
长期专注新能源、低空经济发展,近年来重点负责和参与了多项北京市及外省市相关产业研究、政策制定。
编辑:张 华
审核:刘 敏