2024年12月16日,国务院总理李强主持召开国务院常务会议研究促进政府投资基金高质量发展政策举措,这是本年度继6月7日围绕促进创业投资高质量发展政策举措研究以及9月18日对促进创业投资发展相关举措研究之后,国务院常务会议第三次聚焦投资基金,此次更是精准锚定在经济格局中占据重要地位的政府投资基金,体现出国家对投资基金持续深入且逐步细化的全方位、深层次规划。
长期以来,政府投资基金在经济发展中一直扮演着重要角色,通过财政出资引导带动社会资本以股权投资形式投资经济社会发展的重点领域和薄弱环节,支持相关产业和领域发展,不仅是政府引导资源配置、推动产业升级的有力工具,更是促进经济社会发展的重要力量。然而,随着经济形势的不断变化和市场环境的日益复杂,政府投资基金也面临着政策目标落实不到位、科技创新项目投资力度不强、与社会资本协同不够顺畅、激励约束机制仍需完善等问题与挑战,一定程度上制约了政府投资基金作用的充分发挥。
12月16日的国务院常务会议指出“要构建科学高效的管理体系,突出政府引导和政策性定位,按照市场化、法治化、专业化原则规范运作政府投资基金,更好服务国家发展大局。要发展壮大长期资本、耐心资本,完善不同类型基金差异化管理机制,防止对社会资本产生挤出效应。要健全权责一致、激励约束相容的责任机制,营造鼓励创新、宽容失败的良好氛围”,这为政府投资基金后续发展规划了清晰路径,指明了行动方向。
一是科学构建基金管理体系,服务国家发展战略
自2002年“中关村创业投资引导资金”成立并投入运作,我国政府投资基金已经发展二十余年,从蹒跚起步到规范发展,再到数量和规模双提升,目前已步入新的发展阶段。近年来,针对基金管理部门分散、缺乏统筹协调、投资赛道趋同、运作过程偏离政策目标、过于追求短期财务回报等问题,各地积极布局,通过优化整合存量基金的方式形成合力,千亿级基金集群在多地崛起,为构建科学高效的管理体系迈出了关键的第一步。构建科学高效的管理体系是保障,有助于提高基金的运作效率和管理水平,实现资金的合理配置和有效使用,但核心是明晰政府投资基金主要定位,要更好地发挥政府在经济发展中的宏观调控作用,要带动社会资本积极参与投资,要引导社会资本投资国内经济重点领域和薄弱环节。而市场化、法治化、专业化规范运作则是手段,可以提高基金的运作效率和透明度,避免过度行政干预,确保资金投向既符合政策目标又遵循市场规律,最终实现更好服务国家发展大局的目标。
二是以政府投资基金为抓手,壮大长周期资本
今年4月30日,中共中央政治局会议指出“要积极发展风险投资,壮大耐心资本”;7月,党的二十届三中全会通过的《中共中央关于进一步全面深化改革、推进中国式现代化的决定》也提到“鼓励和规范发展天使投资、风险投资、私募股权投资,更好发挥政府投资基金作用,发展耐心资本”,体现了国家对长期资本、耐心资本的高度重视。9月18日,国务院常务会议指出要推动国资出资成为更有担当的长期资本、耐心资本,再到本次国务院常务会议,提及政府投资基金要发展壮大长期资本、耐心资本,这一系列强调再次表明了国家对于长期资本与耐心资本培育及发展的持续关注与有力推动。
在当前经济转型升级的关键时期,科技创新和产业升级需要大量的长期资金支持。执中发布的《2024年中国私募股权市场出资人解读报告》显示,2020年至2022年,政府资金出资占比稳定维持在43%至50%,2023年政府资金出资占比达65.6%,成为股权投资市场中的绝对主角。政府投资基金具有资金规模大、投资周期长、风险承受能力强等特点,通过发展壮大长期资本、耐心资本,能够为科技创新和产业升级提供更加稳定、持续的资金支持,助力企业突破发展瓶颈,实现从“0”到“1”的突破和从“1”到“N”的裂变。近期,珠三角地区率先响应政策号召,深圳市福田引导基金决定支持延长在管子基金存续期2年,珠海新质生产力基金在存续期上做出了突破,基金期限长达20年,在落实长期资本、耐心资本方面走在前列。
三是结合不同基金特点,完善差异化管理机制
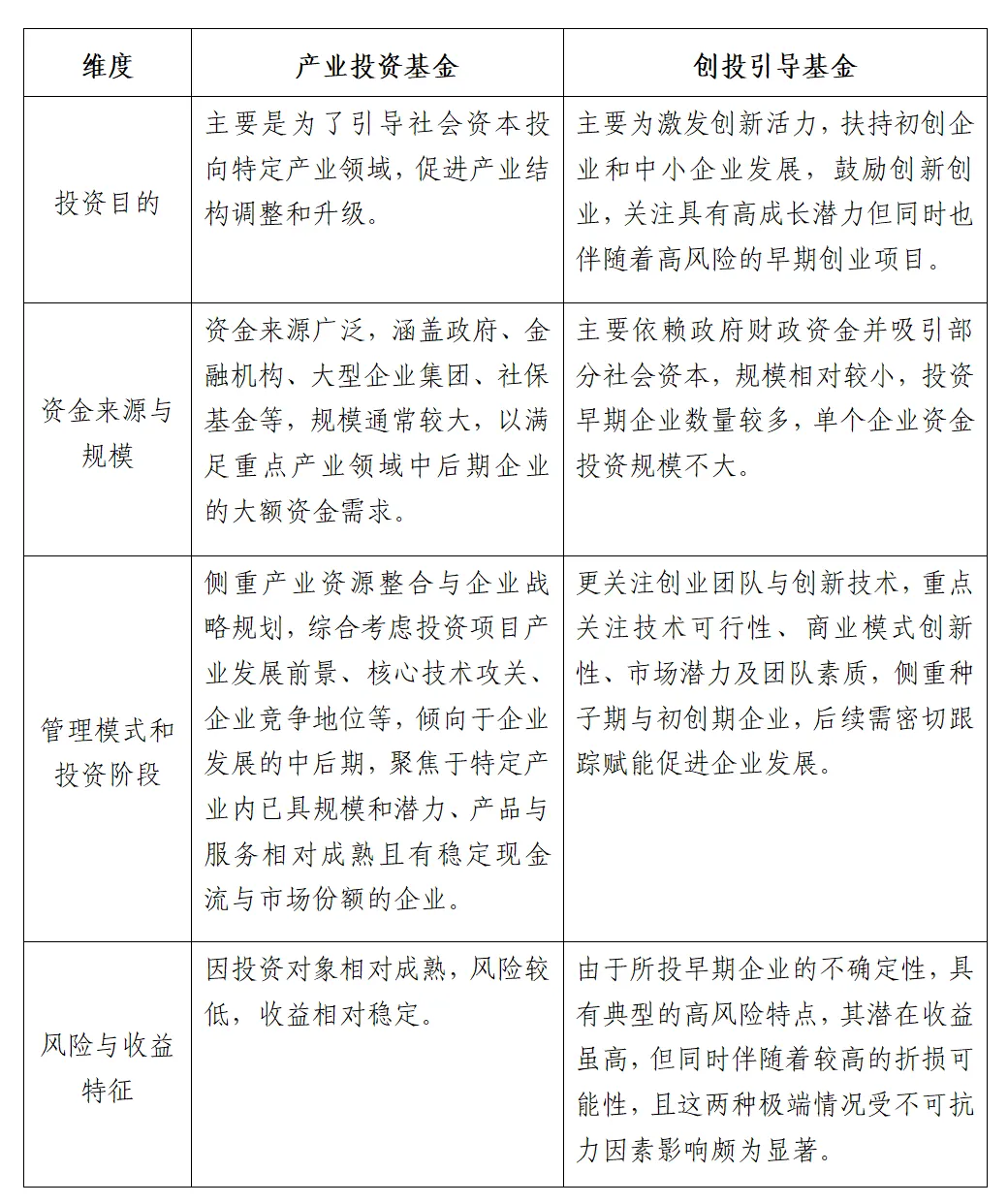
目前政府投资基金主要分为产业投资基金和创投引导基金,二者在多个维度上存在显著差异。
表1 产业投资基金和创投引导基金主要差异对比

表格信息来源:pg电子游戏下载根据公开信息整理
完善不同类型基金差异化管理机制,防止对社会资本产生挤出效应,这一举措体现了政府在推动政府投资基金发展过程中的全局观念。不同类型的基金具有不同的投资目标、风险偏好和运作模式,通过差异化管理机制,能够更好地满足各类基金的发展需求,提高基金的运作效率和投资效益。同时,防止对社会资本产生挤出效应,有利于激发社会资本的投资活力,营造公平竞争的市场环境,形成财政资金与社会资本相互补充、相互促进的良好局面,共同推动经济社会的发展。
四是健全基金责任机制,营造创新宽容氛围
2024年6月19日,国务院办公厅发布《促进创业投资高质量发展的若干政策措施》(简称“创投17条”),提出“优化政府出资的创业投资基金管理,改革完善基金考核、容错免责机制,健全绩效评价制度”“健全符合创业投资行业特点和发展规律的国资创业投资管理体制和尽职合规责任豁免机制,探索对国资创业投资机构按照整个基金生命周期进行考核”。投资基金的责任机制长久以来始终存在,有助于明确各方的权利和责任,但对政府投资基金和国资基金而言,保值增值一直以来是一条难以逾越的红线,从而造成“不敢投”“不愿投”等问题。建立科学合理的绩效考核和激励机制,实现权责有机统一、激励约束相容更有利于充分调动基金管理人的积极性和主动性,有效打破当前投资基金评价体系片面、风险包容程度有限、免责规则过于严苛等对管理人的束缚。
今年以来,国资系统相继从不同角度探索国资创投基金的尽职免责机制设置。近期,国务院国有资产监督管理委员会、国家发展和改革委员会联合出台政策措施,健全符合国资央企特点的考核和尽职合规免责机制,建立以功能作用为重点的创业投资基金全生命周期考核机制,不以单纯追求财务回报为目标,对整体投资组合开展长周期考核评价,考核评价以功能作用发挥为核心,兼顾效益回报等要素。地方层面,广东、深圳、安徽、成都等地探索结合基金情况提出不同程度的容错率,北京东城、广州等地在基金管理办法中列明尽职免责的相关情况。这一系列举措推动国资创投改革取得突破式进展,有利于带动各地国资创投探索创新,同时也为政府投资基金提供了借鉴,鼓励政府投资基金先立后破,进一步营造鼓励创新、宽容失败的良好氛围。
总体而言,此次国务院常务会议提出的举措对于提升政府投资基金运行效率、加大对社会资本的引导力度、激活投资市场活跃度、营造宽松包容的环境、吸引和激励更多长期资本投入到科技创新领域中具有重要意义,有助于推动政府投资基金朝规范化、专业化方向迈进,助力我国经济迈向高质量发展的新征程。
作 者
王六平,副研究员,咨询工程师(投资),长期关注研究财政政策、政府投资基金、预算绩效管理领域