当前生命科学前沿领域持续活跃,生物技术革命浪潮席卷全球,合成生物学已成为当今生物学领域的前沿研究方向。国家不断加大对合成生物学技术研究与产业化应用部署,密集出台了一系列加快合成生物创新发展政策文件。在合成生物学已经成为国家级战略部署领域的当下,2024年北京、上海、深圳、天津以及合肥等五地纷纷落实国家政策,积极出台专项规划,聚焦优势细分赛道精准发力,大力推动合成生物产业的快速发展。
一、北京市强化产业顶层设计与整体统筹
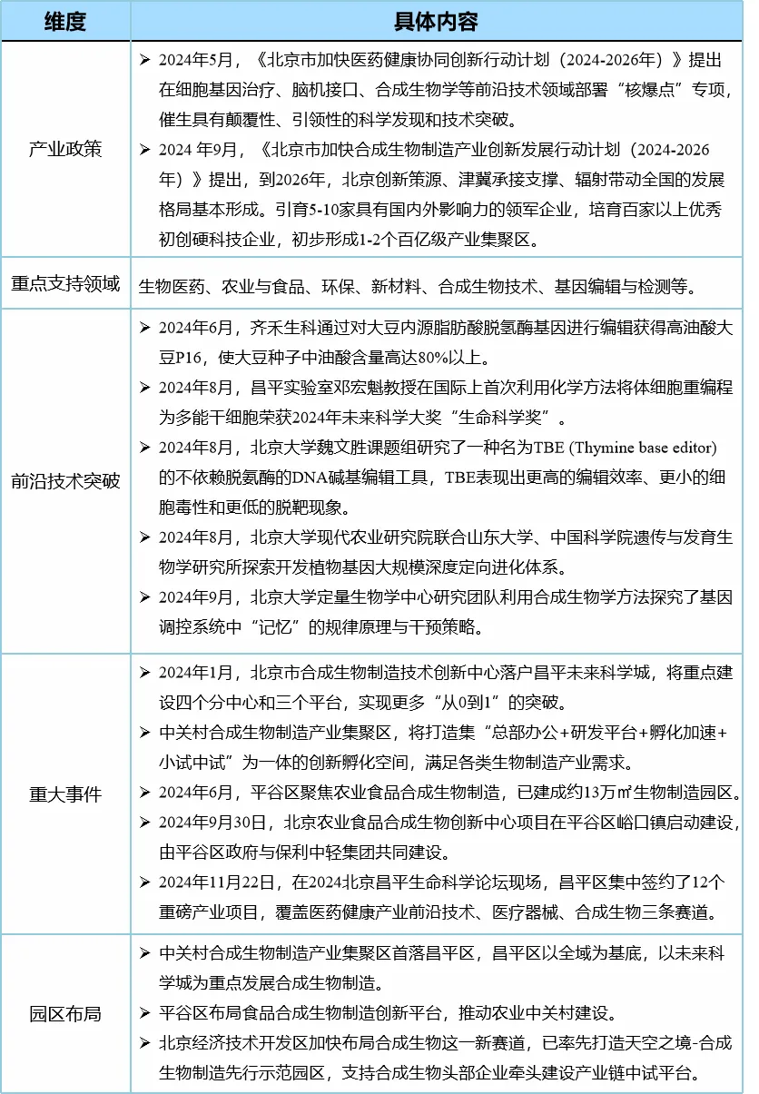
加强顶层谋划,统筹部署关键任务。2024年5月,北京市明确提出要在合成生物学、细胞基因治疗等前沿技术领域部署“核爆点”专项。同年9月,发布了北京市首个合成生物制造产业的专项行动计划,并配套出台落实具体支持形式的若干措施,提出到2026年要基本形成北京创新策源、津冀承接支撑、辐射带动全国的发展格局,打造1-2个百亿级产业集聚区。
产业加速聚集,特色优势领域集中发力。2024年初,北京市昌平区聚焦生物医药及美丽经济、能源、新材料等重点领域,利用“能源谷”“生命谷”15万平方米存量空间建设“中关村合成生物制造产业集聚区”,平谷区聚焦农业食品合成生物制造,建成约13万平方米生物制造园区并投入使用。作为北京市新认定的合成生物领域“未来产业育新基地”,昌平区和平谷区通过建设技术创新中心等创新平台,以及菌株构建筛选、质谱检测技术应用等共性技术服务平台等,吸引汇聚了微元合成、先正达等近百家国内外合成生物创新企业。
举办高规格会议,提升行业影响力。2024年北京先后组织举办了“2024年合成生物制造技术创新发展论坛”和“中国工程院工程科技学术研讨会暨2024年合成生物制造国际会议”等多场国际化交流活动,分享了国内外最新研究成果和技术,尤其是过去一年北京在合成生物制造领域所取得的成就,并与国内外顶尖科学家以及行业专家深入研讨产业发展所面临的机遇和挑战。
表1 北京市合成生物最新发展态势

表格信息来源:pg电子游戏下载根据公开信息整理

图片来源:pg电子游戏下载根据公开信息整理
图1 北京市合成生物制造产业布局情况图
二、上海市持续加大对科技转化的支持力度
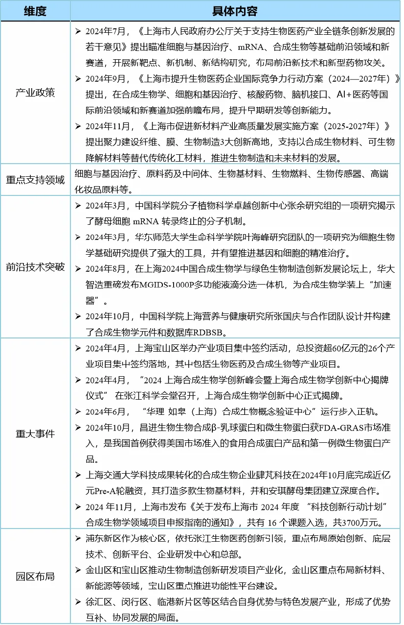
推动优势前沿领域国际化发展。2024年10月,上海在《上海市提升生物医药企业国际竞争力行动方案(2024—2027年)》中提出围绕合成生物学、细胞和基因治疗等国际前沿生物技术领域和新赛道开展前瞻布局,对标国际标准和规范,开发面向国际市场的优质创新产品。2024年11月,出台新材料产业实施方案支持合成生物材料替代传统化工材料,支持优先布局CO2制备生物燃料、生物基高分子材料等产业化项目。
举办学术论坛及竞赛激发合成生物领域活力。上海市2024年先后召开合成生物学与生物医学健康大会、合成生物学创新峰会、国际合成生物学创新论坛等会议,汇聚了“产学研医政”合成生物学领域的专家学者,并发布了《中国合成生物产业白皮书2024》,不仅推动了上海乃至全国合成生物学领域的科技创新和产业合作,也加强了国内外合成生物学领域的交流与学习。
“真金白银”支持科研项目成果转化。2024年度“科技创新行动计划”合成生物学领域项目对新型CRISPR技术开发、基于AI建模的AAV高产细胞株筛选与生产工艺优化等16个项目予以立项,共资助3700万元。2024年11月,举办了“合成生物领域科技企业投资与发展”专场活动,促进科技企业与资本有效对接。
表2 上海市合成生物最新发展态势

表格信息来源:pg电子游戏下载依据公开信息整理
三、天津加快推进科技创新和产业创新对接
聚焦重点领域,向高端化智能化迈进。2024年9月,《天津市加快合成生物创新策源推动生物制造产业高质量发展实施方案》发布,提出到2026年,布局一批具有明显经济效益的生物制造产业化项目,从创新策源能力持续增强、产业化效益持续显现、产业生态持续完善三方面明确了具体目标。方案提出重点布局工业菌种创制、DNA和基因组合成、二氧化碳生物转化等关键核心技术及生物制造智能设备国产替代领域。注重合成生物技术赋能医药、化工、材料、农业、食品等领域。
重点产品和项目不断涌现,外资吸引力渐强。天津中合基因科技有限公司的“酶促DNA生物合成技术及装备”项目在2024中国生物制造创新创业大赛中获全球总决赛季军,该技术及装备有望提高DNA合成的效率和准确性,降低成本,在基因编辑、生物制药、基因存储等领域有广泛的应用前景。2024年3月,丹麦诺和诺德公司在天津启动无菌制剂扩建项目,将采用全球领先的隔离器技术,支持更多创新药本地化生产。
推进生物医药产业智能化发展,创新成果转化落地加快。2024年3月,京津冀智能医药产业园改造项目在津竣工验收,聚集药物智能研发、智能器械、医药智能制造等领域企业,打造“孵化+融资”的产业培育体系。同年8月,天津综保智汇城首次对外开放,聚焦生命科学、智能装备等高科技产业。滨海高新区生物医药产业园区围绕创新药物、细胞产品、医疗器械、医药服务四条子产业链推动产业创新,扶持了合源生物、天津药物研究院等企业的创新成果转化落地。
表3 天津市合成生物最新发展态势

表格信息来源:pg电子游戏下载依据公开信息整理
四、深圳引领多层次资本发展完善产业生态
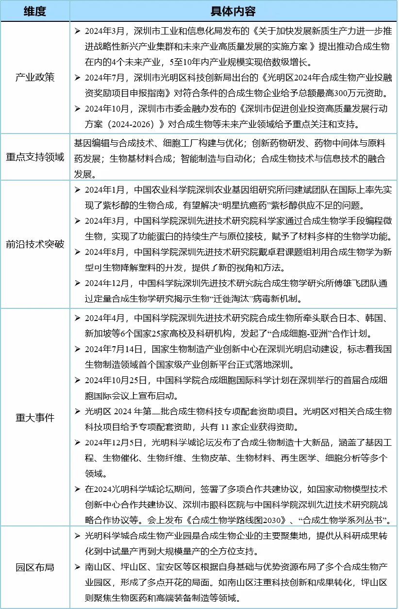
各部门联合发力助力合成生物产业发展。2024年3月,深圳市工业和信息化局发布《关于加快发展新质生产力进一步推进战略性新兴产业集群和未来产业高质量发展的实施方案》,提出推动合成生物在内的4个未来产业,5至10年内产业规模实现倍数级增长。光明区科技创新局设置合成生物产业投融资奖励项目,对企业进行总额最高300万元的资助。市委金融办发布行动方案对合成生物等未来产业领域给予重点关注和支持。
引导多种资本支持产业发展,营造良好产业生态。深圳市提出发展“大胆资本”“耐心资本”“长期资本”和“产业资本”,优化提升政府性投资基金引导带动作用,支持加快壮大涵盖合成生物、前沿新材料等在内的“20+8”产业集群,支持国资基金大胆试错。合成生物产业基金作为“20+8”产业基金第一批确认的4只基金,初期出资额达15亿元,拟投向合成生物上游产业以及应用领域内生物集成企业。
生物制造创新平台建设成效显著。2024年7月,国家生物制造产业创新中心在深圳光明区正式启动建设,这是我国生物制造领域首个国家级产业创新平台。2024年12月,中国科学院深圳先进技术研究院宣布合成生物研究重大科技基础设施正式启用、生物安全三级实验室启动建设,一条从基础研究到成果转化的完整创新生态链正在深圳加速构建,为加强基础研究和应用基础研究提供有力支持,将推动深圳市甚至我国合成生物学领域原创性成果不断涌现和转化。
表4 深圳市合成生物最新发展态势

表格信息来源:pg电子游戏下载依据公开信息整理
五、合肥政企联动共推产业迈入发展快车道
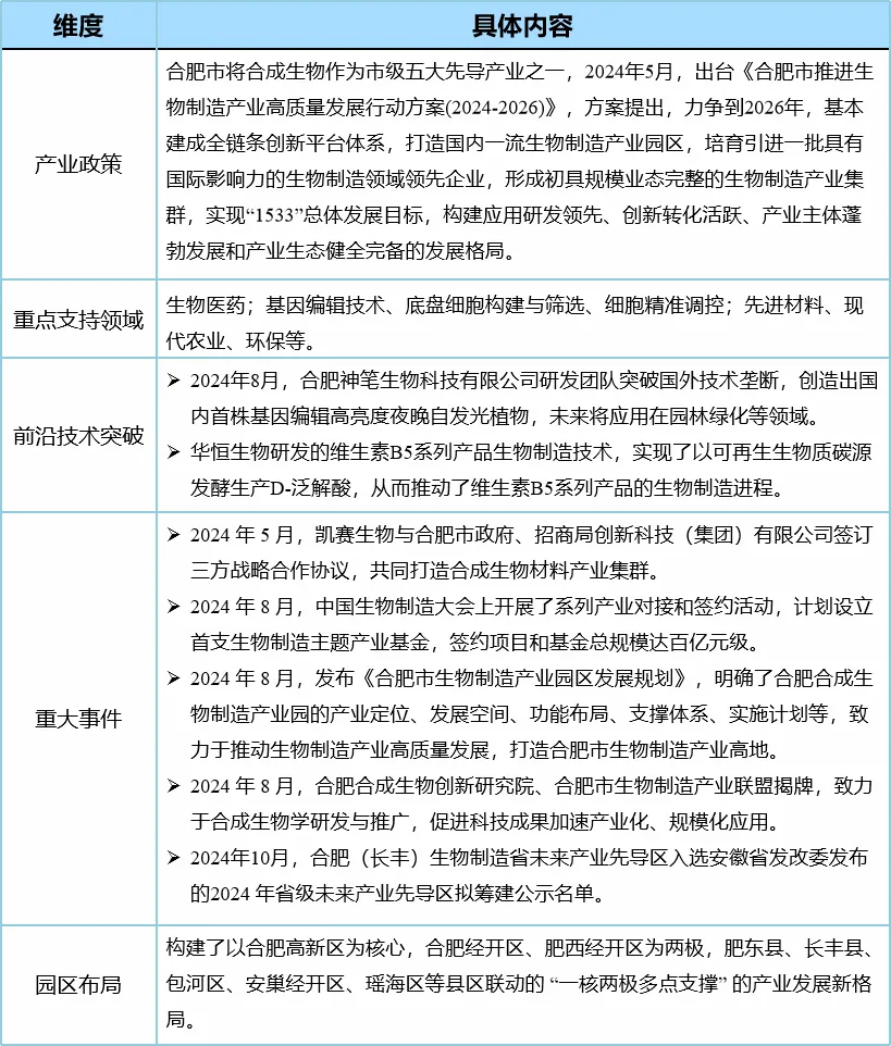
全方位布局为生物制造产业发展增添活力。《合肥市推进生物制造产业高质量发展行动方案(2024-2026)》提出“1533”总体发展目标,以及构建应用研发领先、创新转化活跃、产业主体蓬勃发展和产业生态健全完备的发展格局。除了加强政策规划引领外,持续通过“大会引项目、大院促创新、大企强链条”的全方位举措为生物制造产业发展增添绿色动力。
持续锻造提升生物医药产业竞争力。合肥高新技术产业开发区生物医药产业园在全国206家园区中综合竞争力位列第十五。截至2024年11月18日,该高新区集聚生物医药企业400余家,前10个月共新签约生物医药项目30个,协议投资额超百亿。肥西经开区已集聚亿帆药业、华润神鹿药业等重点项目及研、产、销各类企业100余家,2024年招引生物医药重大项目5个,协议约定投资额12.1亿元。
政府为合成生物企业发展搭台。通过与凯赛生物、保利集团等企业签订协议或基金合作项目,推动科研成果从“实验室”走向“应用场”,加速推进合成生物制造项目落地。此外,合肥市人民政府联合其他单位主办2024中国生物制造大会,现场开展了系列产业对接和签约活动,拟设立首支生物制造主题产业基金,计划签约项目和基金总规模达百亿元级。作为首届中国生物制造大会,体现出合肥市在发展生物制造产业领域的决心与魄力。
表5 合肥市合成生物最新发展态势

表格信息来源:pg电子游戏下载依据公开信息整理
六、小结
合成生物在国内多个重点省市均取得了显著进展,尤其是北京、上海、天津、深圳、合肥等地区纷纷立足自身资源和优势,在资金支持、科研团队、产业集聚等方面均表现出较强的引领性和影响力,在强化政策引领的同时,多举措、多维度促进合成生物产业发展,加快培育合成生物新质生产力,为我国合成生物产业的持续发展提供有力支撑。
声明
本文内容均根据网络公开信息整理,如涉及内容版权问题,请与我们联系删除。

李彤彤
咨询师
长期关注研究生物经济领域产业规划、产业政策咨询和pg电子游戏下载

叶晓彤
咨询师
长期关注研究生物经济领域产业规划、产业政策咨询和pg电子游戏下载

杜玉竹
中级咨询师
咨询工程师(投资)
一级造价工程师
长期关注研究生物经济领域产业规划、产业政策和pg电子游戏下载
编辑:张 华
审核:孙 磊