当前人工智能、自动驾驶、数据中心等对高性能计算芯片提出了更高要求,同时摩尔定律逐渐逼近极限,先进封装被认为是后摩尔时代突破高性能计算芯片技术瓶颈的重要路径之一。玻璃基板封装凭借可实现超大型系统级封装、高组装良率,正引起业界的广泛关注。北京前沿技术创新优势明显,应积极抢抓玻璃基板封装发展机遇,引领北京集成电路产业创新发展。
一、技术市场双轮驱动,玻璃基板成先进封装新赛道
先进封装成为后摩尔时代集成电路技术发展的一条重要路径。后摩尔时代,芯片的发展逐渐演化出了不同的技术方向。其中“More Moore”(深度摩尔)方向是研发新方法沿着摩尔定律的道路继续向前推进,不断缩小芯片制程。另一方向则是“More than Moore”(超越摩尔),即发展摩尔定律演进过程中未开拓的技术方向,先进封装便是其中之一,其可以实现更高的I/O密度、更快的信号传输速度和更好的电热性能,从而提高芯片的性能和功能。在芯片前道工艺技术节点受限的情况下,先进封装通过优化芯片间互连,在系统层面实现算力、功耗和集成度等方面的提升,是突破摩尔定律的关键技术方向。
AI拉动算力需求为先进封装乘势而起制造良机。随着人工智能(AI)、高性能计算(HPC)和大数据等技术的发展,对算力的需求日益增长,市场对高算力GPU芯片需求急增,带动先进封装的需求持续强劲。据Yole咨询公司数据显示,2024年全球先进封装市场营收将同比增长9.5%至414亿美元,预计到2029年将进一步增长到695亿美元,2023年至2029年的年复合增长率将达到10.7%。
玻璃基成为先进封装革新的重要领域。硅基板因其高热导率、高强度和可实现三维集成的特点,在高性能计算和高功率应用的封装中显示出优势,成为目前主流封装基板材料。但随着AI运算及处理器芯片的封装尺寸越来越大,大尺寸FCBGA翘曲面临瓶颈。而大尺寸芯片不断增加芯板厚度来克服翘曲问题,会使得通孔距离变长、增加了过孔传输损耗,且无法同时满足高模量与DK、DF指标。近年来作为替代方案的玻璃基板逐渐进入视线,玻璃基板以其卓越的平整性、热稳定性和电气性能,提供了更高的互连密度和更低的功率损耗,为封装行业带来新的增长机会。随着玻璃基板在先进封装领域的应用逐步扩大,其市场潜力巨大,吸引了众多国内外半导体巨头及研究机构的关注。
二、玻璃通孔工艺是玻璃基板核心技术
硅通孔工艺(TSV)是目前实现三维异构集成的主流先进封装技术之一。TSV主要通过铜等导电物质的填充完成硅通孔的垂直电气互连,减小信号延迟,降低电容、电感,实现芯片的低功耗、高速通信,增加带宽和实现器件集成的小型化需求。但由于硅基板存在成本高和电学性能差的问题,业界认为基于玻璃基板的TGV(Through Glass Via,玻璃通孔)技术可作为一种替代TSV的封装技术。TGV通过在玻璃基板中制作通孔并填充导电材料,实现芯片间的高速连接,对于提升封装密度和性能具有重要意义。
相较硅通孔工艺,玻璃通孔工艺优势显著。一是低成本。得益于大尺寸超薄面板玻璃易于获取,以及不需要沉积绝缘层,玻璃基板的制作成本大约只有硅基板的1/8。二是优良的高频电学特性。玻璃材料是一种绝缘体材料,介电常数只有硅材料的1/3左右,损耗因子比硅材料低2-3个数量级,使得衬底损耗和寄生效应大大减小,可以有效提高传输信号的完整性。三是更有效地处理高温。玻璃主要由二氧化硅构成,在高温下更稳定。因此,玻璃基板可以有效管理高性能芯片的散热,具有卓越的热稳定性和机械稳定性。四是工艺流程简单。不需要在衬底表面及TGV内壁沉积绝缘层,且超薄玻璃基板不需要二次减薄。五是玻璃更平坦,机械稳定性强。当基板厚度小于100μm时,翘曲依然较小。六是可实现更高的互连密度。玻璃基板可容纳的功率和数据连接数量是硅基板的10倍。这对于服务于数据人工智能和高性能计算应用的大芯片至关重要。七是应用领域广泛。除了在大算力、高频领域有良好应用前景之外,透明、气密性好、耐腐蚀等性能优点使TGV基板在光电系统集成领域、MEMS封装领域有巨大的应用前景。

图片来源:Yole
图1 玻璃基板工艺概览
玻璃通孔工艺在实际应用中也面临一些技术难题。一是玻璃通孔成孔技术。TGV通孔的制备需要满足高速、高精度、窄节距、侧壁光滑、垂直度好以及低成本等一系列要求,如何制备出高深宽比、窄节距、高垂直度、高侧壁粗糙度、低成本的玻璃微孔一直是多年来各种研究工作的重心。二是高质量进行金属填孔。TGV孔径较大,且多为通孔,电镀时间长、成本高;此外,与硅材料不同,由于玻璃表面平滑,与常用金属(如Cu)的黏附性较差,容易造成玻璃衬底与金属层之间的分层,导致金属层卷曲甚至脱落等现象。三是表面高密度金属布线。相对于有机衬底而言,玻璃表面的粗糙度小,因而在玻璃上可以进行高密度布线,这种技术可以进一步减小芯片的体积。在玻璃基板上进行高密度金属布线需要使用如CTT(线路转移)、PTE(光敏介质嵌入)和多层RDL堆叠等先进技术,这些技术流程复杂,需要精确的工艺控制。
除玻璃通孔工艺难点正在突破外,玻璃基板封装的发展仍然存在一些挑战。一是加工挑战。玻璃基板的加工面临着巨大挑战,这些挑战包括钻孔和填孔的优化,需要考虑对脆性的处理、金属线的粘附性不足,以及实现均匀的过孔填充和一致的电气性能。二是缺乏可靠性数据。与传统的BT/ABF等基板相比,玻璃基板的长期可靠性信息相对不足。三是制造和测试挑战。由于玻璃基板较脆,还需要重新开发制造设备。且由于玻璃的透明度高且反射率与硅不同,因此为测试带来了独特的挑战,如依靠反射率来测量距离和深度可能会导致信号失真或丢失,从而影响测量精度。四是有限的层数。玻璃基板的前景在于支持高密度互连的能力,这是下一代电子产品所必需的,但目前这种潜力因建设过程中的实际限制而受到限制。目前用于半导体封装基板通常允许多层电路,包括顶部、底部以及内部层。
三、国内外企业玻璃基板及玻璃通孔工艺布局情况
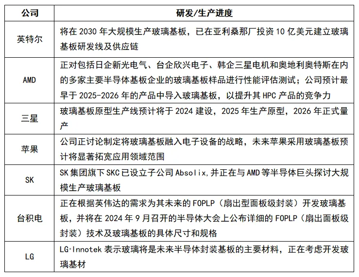
国际方面,全球玻璃基板格局相对集中,较多玻璃基板产品和技术由少数国外厂商掌握。根据News Channel Nebraska Central 2022年数据显示,美国康宁(Corning)、德国乐普科LPKF、美国申泰(Samtec)、Kiso Micro、日本泰库尼思科(Tecnisco)等全球前五名厂商占据全球TGV晶圆市场份额的70%以上。此外,在芯片封装领域,玻璃基板因其卓越的性能和潜在的应用前景,吸引了包括英特尔、三星、AMD在内的多家科技巨头的关注。英特尔已投资超过10亿美元在亚利桑那州钱德勒的超洁净CH8工厂生产玻璃基板,旨在发挥TGV的技术特点为服务器和数据中心中的大算力芯片带来速度和功耗优势;2023年,英特尔最早宣布推出基于下一代先进封装的玻璃基板开发的最先进处理器,并计划于2026-2030年量产。2024年初,三星提出将建立一条玻璃基板原型生产线,计划于2026年实现量产。AMD预计最早于2025-2026年在产品中导入玻璃基板,以提升其HPC产品竞争力。
表1 国外厂商玻璃基板封装业务布局

数据来源:根据公开资料整理,pg电子游戏下载绘制
国内方面,以云天半导体、沃格光电、成都迈科等为代表的国内厂商有望打破海外厂商高度垄断的TGV市场竞争格局。云天半导体已实现批量供货,其二期工厂于2021年投产使用,可提供WLP、3DWLCSP、Fan-out等封装技术以及玻璃通孔工艺和集成无源器件制造能力。沃格光电掌握玻璃基板级封装载板技术,且具备小批量产品供货能力,其玻璃基板级封装载板产品采用TGV技术,可实现2.5D、3D垂直封装。成都迈科可实现TGV3.0超高深径比70:1,晶圆级中试产线年产能约7万片,2025年以后增设TGV板级封装试验线,计划产能达到每年2万片。此外,长电科技已在进行玻璃基板封装项目的开发,预计2024年实现量产。
表2 国内厂商玻璃基板封装业务布局

数据来源:根据公开资料整理,pg电子游戏下载绘制
四、北京市玻璃基板及玻璃通孔工艺的基础
京东方早在2020年就开始关注玻璃基封装基板这一新技术领域,并于2022年底,在京投资近4亿元人民币打造了业内首条玻璃基硅基兼容的8寸中试线,该中试线于2023年12月顺利实现工艺通线。京东方在玻璃基封装技术领域已经具备了初步的工艺路线和技术积累,掌握了玻璃通孔技术(TGV)、玻璃通孔填铜技术、玻璃基板多层布线技术等核心技术,并利用上述技术实现了高性能射频通信芯片产品的开发。京东方在该领域已布局了五十余项专利,初步形成了技术壁垒,2023年底,完成了首批次、小批量订单交付,在行业内处于领先地位。
五、北京市发展玻璃基板封装产业相关建议
结合全球玻璃基板封装产业的发展现状及北京市现有的产业基础和优势条件,通过加速前沿技术布局、加强产业生态链建设、加快产品示范应用,进一步推进北京市玻璃基板封装产业发展布局。
一是积极推进玻璃基板及TGV技术的研发布局。依托北京市高校院所及新型研发机构的先行优势,开展面向玻璃通孔(TGV)关键技术(高深宽比通孔技术、激光诱导蚀刻技术、金属填充技术等)创新研发,支持开发面向玻璃基板及TGV技术的专用设备和工具,提高生产效率和产品良率。
二是充分发挥龙头企业引领作用,加强先进封装产业生态链建设。作为北京市新型显示领域龙头企业,京东方在玻璃基封装技术领域已经具备了初步的工艺路线和技术积累,在我国玻璃基板领域处于技术领先地位。可充分发挥京东方的资源整合能力,联合高校、研究院所等创新主体,整合创新资源,进一步推动玻璃基板封装技术的研发和产业化;同时,积极与京内外原材料供应、晶圆制造、设备制造、先进封装企业开展深入对接,吸引上下游相关企业落户北京,完善产业生态链,提高产业集群效应。
三是推动芯片-整机协同应用,鼓励开展玻璃基板封装在AI领域的示范应用。积极推动玻璃基板封装厂商与场景创新应用厂商的合作,推动北京市人工智能企业与玻璃基板封装厂商在高性能计算芯片、存算芯片等方面的联合开发和验证应用,加快玻璃基板封装的规模化商用。
作 者
陈思思,长期从事集成电路等新一代信息技术领域研究工作